欧意交易所 ouyijiaoyisuo 分类>>
欧意交易所- OKX欧易数字货币交易所欧易生物单细胞测序助力解析miR-6077促进肺腺癌顺铂培美曲塞耐药机制
欧意交易所,欧意,欧意交易平台,欧意注册,欧意靠谱吗,欧意APP下载,欧易交易所官网,欧易下载,欧易下载链接,欧易apk下载,欧易网页版,欧易交易所,欧易下载,欧易官网,okx官网,欧易客户端下载(1)为了深入了解可能调节LUAD细胞对CDDP加PEM联合化疗敏感性的机制,作者首先进行了基因组规模的CRISPR-Cas9功能筛选试验,sgRNAs转入到A549 细胞中用PBS或者CDDP/PEM处理7 或14天后进行转录组测序测量不同基因或 miRNA被敲除的细胞群的相对丰度,评估不同组别中sgRNA的表达。共筛选出11个能够导致A549细胞对CDDP/PEM显著敏感的miRNA,其中5个候选 miRNA具有单个剪接体并且以前没有被报道过。其中miR-6077的过表达仅在CDDP/PEM存在的情况下导致细胞活力显著增加,因此表明miR-6077可能作为LUAD对CDDP /PEM化疗抗性的关键调节因子。
(2)为了进一步确定miR-6077的临床相关性,作者研究了其在肿瘤样本中的表达,样本为CDDP/PEM 抗性组 (n = 10) 和敏感组 (n = 10)。结果发现CDDP/PEM 耐药组的肿瘤中miR-6077水平显著高于敏感组织,而在淋巴细胞或其他非肿瘤细胞中,miR-6077的水平远低于肿瘤细胞中的水平,在测量 miR-6077在评估肿瘤对CDDP/PEM治疗的反应中的预测值时,发现 miR-6077 水平的受试者ROC曲线,这些数据表明miR-6077与LUAD患者的 CDDP/PEM耐药相关。
(3)为了进一步深入了解miR-6077在调节 LUAD耐药性中的作用机制,作者利用pull-down实验和RNA-seq 来寻找A549 细胞系中与miR-6077结合的候选基因。基于来自结构和功能分析的证据,作者筛选了 CDKN1A和KEAP1以进行进一步的实验验证。miR-6077的过表达显著抑制LUAD中CDKN1A和KEAP1在mRNA和蛋白质水平上的表达。表明由CDDP/PEM处理引起的CDKN1A和KEAP1表达增强被miR-6077部分消除。进一步使用双荧光素酶报告基因检测证明CDKN1A和KEAP1是miR-6077的直接下游靶标。

后续作者进一步研究了miR-6077通过靶向抑制CDKN1A和KEAP1导致CDDP/PEM抗性的下游细胞信号通路。针对CDDP/PEM处理或未处理的A549细胞的转录组测序差异基因富集分析显示,在 CDDP/PEM处理后,一系列参与细胞周期和铁死亡相关生物学途径的基因,包括细胞周期G2/M转变、脂肪酸氧化的调节和氧化应激的反应均显著失调。为了消除来自位于肿瘤微环境中的其他非癌细胞的肿瘤内异质性,作者使用单细胞转录组测序来精确描述 CDDP/PEM治疗诱导的转录改变。经过质控后治疗组共38599个细胞,未治疗组共32372个细胞用于下游分析。降维聚类和marker基因分析识别肿瘤细胞(EPCAM 和SOX4)后进行两组间GSEA分析,同样发现细胞周期和铁死亡相关通路,这些结果表明,这两种途径在LUAD细胞中被CDDP/PEM处理激活。
后续作者一方面对miR-6077进行异位表达,发现其能够抵消CDDP/PEM处理后肿瘤细胞G2/M 停滞的异常细胞周期进展,这些结果暗示miR-6077保护CDDP/PEM处理的LUAD细胞免受细胞周期停滞,导致耐药性和产生和细胞存活;另一方面针对铁死亡途径,作者首先验证CDDP/PEM对肿瘤细胞增殖和活力的抑制作用是由铁死亡引起,后续同样通过miR-6077的外源过表达,表明miR-6077可以缓和肿瘤细胞的铁死亡效应。总之,这些结果表明,除了经典的细胞死亡形式,如细胞凋亡和坏死外,CDDP/PEM可以通过铁死亡诱导细胞毒性,而miR-6077部分消除了这种效应并使 LUAD 细胞对CDDP/PEM治疗脱敏。

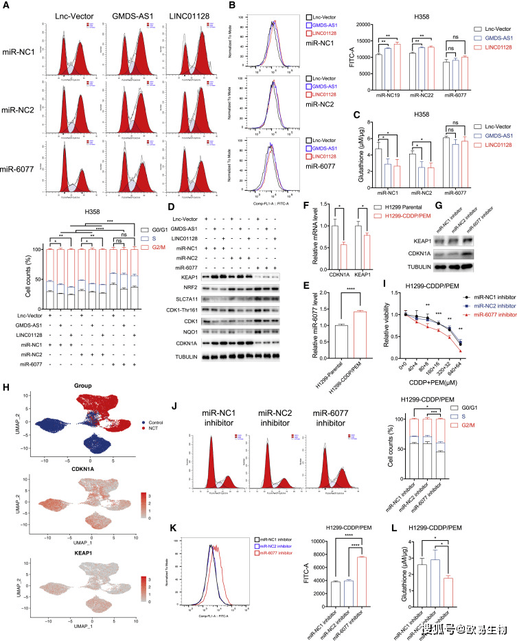
为了确定CDKN1A在miR-6077诱导的G2/M阻滞衰减和CDDP/PEM抗性中的介导作用,作者在LUAD细胞系中过表达或敲低CDKN1A,细胞毒性和克隆形成实验表明,CDKN1A过表达抵消了miR-6077诱导的CDDP/PEM脱敏作用。具体机制方面,miR-6077对CDKN1A 的抑制作用导致CDK1及其活性形式p-CDK1-Thr161的上调,而这种作用通过CDKN1A恢复得以抵消,此外,当与PEM联合使用时,CDKN1A的抵消作用也使细胞对卡铂和奥沙利铂敏感。总之,这些结果表明miR-6077以CDKN1A依赖的方式以及 CDKN1A的下游细胞周期调节使LUAD细胞对CDDP/PEM具有耐药性。
为了验证miR-6077靶向KEAP1的效应,作者在LUAD 细胞系中回复表达KEAP1,结果发现KEAP1上调可以消除miR-6077 的影响,导致在CDDP/PEM存在下抑制细胞活力和克隆形成能力,中和miR-6077对CDDP/PEM引起的铁死亡的保护作用。此外,WB显示miR-6077 诱导转录因子NRF2及其下游靶基因SLC7A11和NQO1的表达,这两者都有助于抗铁死亡,而这种效应被回复KEAP1而消除,在LUAD细胞中过表达KEAP1也证实了上述结果。总的来说,这些研究结果表明,miR-6077通过抑制KEAP1赋予LUAD细胞CDDP/PEM抗性,从而保护细胞免受铁死亡。

首先作者将miROFF-6077抑制剂转染到H1299-CDDP/PEM 细胞进行miR-6077敲降,发现CDKN1A 和 KEAP1 的表达上调,单细胞数据也表明与未接受新辅助化疗的细胞相比,来自CDDP/PEM治疗组的细胞群的特征是CDKN1A和KEAP1的表达更高。另外,miR-6077 敲低可以降低 H1299-CDDP/PEM 的化学抗性,并加重化疗诱导的细胞周期停滞和铁死亡,这些结果与上述结果一致,证明 miR-6077 通过直接与CDKN1A 和 KEAP1结合来调节细胞周期进程和铁死亡,从而有助于 LUAD 对 CDDP/PEM 的抗性。
2025-12-28 21:43:39
浏览次数: 次
返回列表
友情链接:





